Concept Map Of The Universe
Concept Map Of The Universe
Concept Map Of The Universe - Hot dark matter HDM is a theoretical form of dark matter which consists of particles that travel with. As the activity is well-structured with a definite outcome the concept map itself it contains the essential ingredients for small group discussion. Concept Map - Origins of the Universe.
You can edit this template and create your own diagram.

Concept Map Of The Universe. 2 talking about this. According to standard cosmological theories on the shape of the universe it has no center. - the chemistry and physics of the universe - Life Sciences Biology - Zoology - Botany - Ecology - Genetics - Earth Science - Geology - Oceanography - Meteorology - Paleontology.
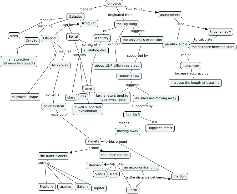
Concept maps are graphical tools for organizing and representing knowledge. Universe- Concept Map 11. The Big Bang A concept map study guide ANSWERS - Coggle Diagram.
Produced by Sonic Wizard Jeff Blenkinsopp and KiNo. Formal Sciences - Mathematics - Statistics - Logic. According to Big Bang theory some kind of expansion of space took place at some point in time.
Big Bang TheoryBig Bang Theory ActivityActivity 13. Astrophysicists have created the largest and most complete 3D map of the Universe. THE UNIVERSE Galaxies Stars 0ur galaxy the Milky Way contains billions of Shapes spiral irregular elliptical contain billions of our star the Sun Color.
Map of the Universe is a concept album by KiNo. Map of the Universe. This theory was born of the observation that other galaxies are moving away from our own at great.
Propositions contain two or more concepts connected using linking words or phrases to. The radius of the observable universe is therefore estimated to be about 465 billion light-years and its diameter about 285 gigaparsecs 93 billion light-years or 88. 10 26 metres or 289.
Concept mapping is best carried out as a collaborative activity in small groups of 3 or 4 thereby giving the pupils an opportunity to talk through the ideas and engage in scientific reasoning. Nov 13 2015 - States of matter concept map showing the classical states along with two other states known as plasma and Bose-Einstein condensate. The center of the Universe is a concept that lacks a coherent definition in modern astronomy.
Social Sciences - Sociology - Economics - Law - Political Science - Psychology. 18012017 The best-supported theory of our universes origin centers on an event known as the big bang. THE ORIGIN OF THE UNIVERSETHE ORIGIN OF THE UNIVERSE THEORIESTHEORIES How did the Universe startHow did the Universe start.
They include concepts usually enclosed in circles or boxes of some type and relationships between concepts indicated by a connecting line linking two concepts. Universe and History of the center of the Universe. Applied Sciences - Engineering - Computer Science - Civil Engineering - Electrical.
What is the estimated. As students construct concept maps they make sense of the ideas and the relationships between them. It has been identified that the use of the concept maps in nursing education improves a students sense of accomplishment self-confidence and the.
It includes measurements of more than two million galaxies and quasars covering 11 billion years of cosmic time. Universe concept map Use Createlys easy online diagram editor to edit this diagram collaborate with others and export results to multiple image formats. In nursing concept maps can be used as a method for combining practice and theory case management academic writing and study skills of nursing students.
A concept map connects how people learn with meaningful learning issues. The most important propositions describe relationships that reflect the main ideas contained in your field. These statements are called propositions.
10 27 feet which equals 880 yottametres. We were unable to load the diagram. Concept maps are based on statements about some object or event in the universe which is a concept either naturally occurring or constructed.
The Big Bang A concept map study guide ANSWERS. Created by Aliaa El Didi.
Calameo Unit 1 The Universe Mind Map
Concept Map Of The Universe Semester Extra Credit
File Universe Concept Map Jpg Wikimedia Commons
Our Place In The Universe Mindmeister Mind Map
Nasa Concept Maps Show Why We Explore
Discovering The Universe Matchware Examples
Magnetometer Activities And Science Ed Standards
Universe Concept Map Stock Photo Alamy
An Expert Skeleton Concept Map Dealing With A Key Concept That Needs To Download Scientific Diagram
3 Create A Concept Map Caffeine Study Scenario
Magnetometer Activities And Science Ed Standards
Thinkcomposer Flowcharts Concept Maps Mind Maps Diagrams And Models
Peer Workshop 2012 Concept Map
Concept Map Of Docx Matter Electron
How To Use This Presentation Ppt Download
Earth Science Google Drawing Concept Map Educational Resource
Is My Concept Map Large Enough Springerlink
Pdf Concept Mapping As A Strategy To Explore Teacher S Mental Representations About The Universe Semantic Scholar
Explanatory Vs Descriptive Cmaps What Are Fundamental Epistemological Ideas Underlying Concept Maps
Astro 18 Planets And Planetary Systems
Complex Research Project Concept Map
Using Concept Mapping Techniques For Elearning Content Analysis
Concept Map Tutorial How To Create Concept Maps To Visualize Ideas
Https Web Stanford Edu Dept Suse Projects Ireport Articles Concept Maps The 20theory 20underlying 20concept 20maps Pdf





Post a Comment for "Concept Map Of The Universe"